Did Minisforum FINALLY Go Too Far with the MS-02 Ultra?
The Minisforum MS-02 Ultra is positioned as a compact workstation that deliberately blurs the line between a high-end mini PC and a small server platform. While its physical footprint remains relatively small at 4.8 L, the design choices made across CPU selection, PCIe expansion, storage layout, and networking place it well beyond the scope of conventional desktop minis. During extended hands-on testing, it becomes clear that this system is not designed around a single use case. Instead, it targets users who expect to adapt the hardware over time, whether for professional content creation, software development, virtualization, NAS deployment, or mixed workloads that benefit from high I/O density. This flexibility comes with complexity, and the MS-02 Ultra expects a certain level of user familiarity with BIOS tuning, PCIe lane allocation, and thermal tradeoffs that are rarely encountered in this form factor. A key point that emerged during testing is how sharply the experience changes depending on which CPU configuration is selected. The Ultra 9 285HX variant is not simply faster than the lower-tier models. It fundamentally alters what the system can do by unlocking ECC memory support, enabling dual 25GbE SFP+ networking, and adding a PCIe combo card that expands total M.2 capacity to 4 slots. The Ultra 9 275HX and Ultra 5 235HX versions retain the same chassis and core platform, but they operate closer to a traditional high-end mini PC, with fewer storage options and reduced network throughput. As a result, the MS-02 Ultra range should be viewed less as a single product and more as a tiered platform, where hardware capability and intended role scale directly with price.

From a value perspective, pricing spans a wide range and reflects both component availability and Minisforum’s attempt to offer barebones and fully populated options. The entry barebones Ultra 9 285HX configuration sits at $1,199, while fully populated ECC-based builds can reach $2,999. During testing, it became apparent that much of the system’s long-term value is tied to its scalability rather than its out-of-the-box configuration. Users who intend to keep the system static may find better value in smaller Minisforum models, while those planning to expand storage, networking, or PCIe devices over time are more likely to benefit from the MS-02 Ultra’s architecture. This distinction frames the rest of the review, which focuses less on raw specifications and more on how those design choices behave in real-world use.
| Config | CPU | 25GbE SFP+ | 10GbE | 2.5GbE | WiFi | M.2 NVMe total | ECC support | Included RAM | Included SSD | Price USD | Notes |
|---|---|---|---|---|---|---|---|---|---|---|---|
| MS-02 Ultra barebones | Core Ultra 9 285HX | 2x | 1x | 1x | WiFi 7 | 4x | Yes | None | None | $1,199 | Includes 25GbE combo card |
| MS-02 Ultra prebuilt | Core Ultra 9 285HX | 2x | 1x | 1x | WiFi 7 | 4x | Yes | Included | Included | $1,499 | Includes 25GbE combo card |
| MS-02 Ultra high spec | Core Ultra 9 285HX | 2x | 1x | 1x | WiFi 7 | 4x | Yes | 192GB ECC | 2TB | $2,999 | ECC bundle pricing |
| MS-02 barebones | Core Ultra 9 275HX | 0x | 1x | 1x | WiFi 7 | 2x | No | None | None | $949 | No 25GbE, fewer M.2 |
| MS-02 prebuilt | Core Ultra 9 275HX | 0x | 1x | 1x | WiFi 7 | 2x | No | 32GB | 1TB | $1,239 | No 25GbE, fewer M.2 |
| MS-02 listed | Core Ultra 5 235HX | 0x | 1x | 1x | WiFi 7 | 2x | No | Unconfirmed | Unconfirmed | Unconfirmed | Limited availability |

Minisforum MS-02 Ultra Review – Quick Conclusion
The Minisforum MS-02 Ultra is best understood as a compact but highly modular platform rather than a conventional mini PC, and its design clearly reflects that intent. It delivers strong CPU performance, extensive connectivity, and an uncommon level of internal expansion for a system of this size, but it also expects the user to engage actively with its configuration, cooling behavior, and upgrade planning. The system’s real strength lies in how well it can scale over time through additional storage, PCIe expansion, or higher-speed networking, rather than in any single out-of-the-box performance metric. Its pricing and hardware complexity place it firmly in enthusiast and professional territory, making it ill-suited for users who want a simple or inexpensive desktop replacement, but a compelling option for those seeking a compact system that can grow into demanding roles such as a workstation, NAS, or virtualization host as their needs evolve.
Where to Buy a Product




![]()
![]()
VISIT RETAILER ➤





![]()
![]()
VISIT RETAILER ➤





![]()
![]()
VISIT RETAILER ➤





![]()
![]()
VISIT RETAILER ➤
|
Check Amazon in Your Region for the Minisforum MS-02 Ultra ($999-1499) |
Check AliExpress or the Minisforum MS-02 Ultra |
Check the Official Site for the Minisforum MS-02 Ultra |
Minisforum MS-02 Ultra Review – Design & Storage
The MS-02 Ultra immediately distinguishes itself from earlier Minisforum workstation designs by abandoning the lighter, more modular internal layout used in systems like the MS-01 and MS-S1 Max. Instead, the chassis adopts a far denser internal structure that resembles a compressed micro-tower, with components stacked tightly around a central airflow channel. While the system still uses a slide-out internal frame, the motion is more deliberate and less fluid than previous designs due to the weight and density of the installed hardware. This approach prioritizes structural rigidity and thermal containment over ease of access, signaling that the MS-02 Ultra is designed to be configured carefully rather than frequently opened.

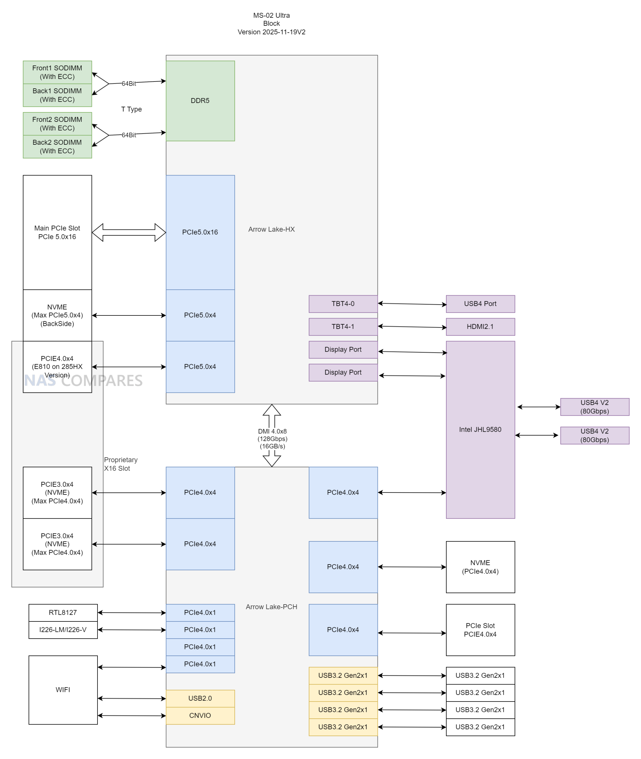
Storage implementation is one of the defining aspects of the MS-02 Ultra, particularly on the Ultra 9 285HX configuration. In this model, storage is split across the motherboard and a dedicated PCIe combo card. Two M.2 NVMe slots are mounted directly on the board and are positioned close to the CPU and memory area, which places them inside an active airflow path but also imposes strict height limitations. SSDs with tall, pre-attached heatsinks are not practical here, and Minisforum instead supplies low-profile heatsinks intended to work within the confined space. During testing, this design proved functional, though it requires more planning than a conventional desktop layout.

The additional two M.2 slots are integrated into the PCIe card that also houses the dual 25GbE controllers. This card is exclusive to the Ultra 9 285HX version and is responsible for expanding total NVMe capacity from 2 drives to 4. Unlike typical expansion cards, this unit combines networking and storage on a single PCB and includes its own active cooling solution. In use, the card introduces noticeable power draw even when the network interfaces are idle, but it also centralizes high-speed I/O in a way that simplifies cabling and internal layout. This design choice is unusual, but it aligns with the system’s goal of maximizing capability within a small enclosure.

There are also important performance considerations tied to how storage bandwidth is allocated. The motherboard-mounted M.2 slots are specified as PCIe 4.0 x4, but during testing, lane sharing and PCIe crossover behavior resulted in scenarios where one slot operated at PCIe 5.0 x4 while others were reduced to PCIe 3.0 x4. This was not immediately obvious from the documentation and required closer inspection of the PCIe lane map and BIOS configuration to fully understand. While overall throughput remained strong across all drives, the behavior highlights that the MS-02 Ultra expects users to pay attention to lane allocation if they intend to fully populate all storage bays.

From a practical standpoint, the storage design reflects the broader philosophy of the MS-02 Ultra. It offers unusually high capacity and flexibility for a system of this size, but it does so by imposing constraints related to drive selection, thermal clearance, and PCIe bandwidth sharing. For users planning a fixed configuration, these limitations are manageable once understood. For those intending to experiment with different storage combinations over time, the layout rewards careful planning rather than casual swapping. This reinforces the idea that the MS-02 Ultra is engineered for deliberate, long-term deployment rather than frequent hardware iteration.

Minisforum MS-02 Ultra Review – Internal Hardware
At the core of the MS-02 Ultra is Intel’s Core Ultra HX platform, with the Ultra 9 285HX representing the most complete implementation of what this chassis can support. This processor combines 8 P-cores and 16 E-cores, allowing the system to scale from low-load background tasks to sustained multi-threaded workloads without the immediate thermal collapse often seen in compact systems. In practice, the CPU feels closer to a desktop-class part than a mobile processor, particularly when sustained power limits are raised in the BIOS. That capability comes with tradeoffs in power draw and cooling demand, but it also defines the MS-02 Ultra’s positioning as something far more ambitious than a conventional mini PC.

Memory support further reinforces that distinction. The system includes 4 DDR5 SODIMM slots, but only the Ultra 9 285HX variant enables ECC functionality. During testing, ECC was supported at 4800 MT/s, and while that frequency is lower than some non-ECC DDR5 kits, the stability benefits are clearly aligned with the system’s server-adjacent ambitions. The physical layout of the memory slots is unconventional, with 2 slots positioned close to the CPU cooling path and the remaining 2 mounted on the opposite side of the board.
![]() |
![]() |
Minisforum has added a custom heatsink over part of the memory and nearby controllers, suggesting thermal behaviour around the DIMMs was significant enough during development to warrant dedicated mitigation.

PCIe lane availability is one of the most critical aspects of the MS-02 Ultra’s internal design. The system exposes 3 PCIe slots: 1 PCIe 5.0 x16 slot, 1 PCIe 4.0 x16 slot, and 1 PCIe 4.0 x4 slot. Notably, the PCIe 5.0 x16 slot is not occupied by the bundled 25GbE combo card, leaving it available for future expansion. This is an unusual design choice in a system of this size and points to forward-looking intent rather than immediate necessity. However, physical space limits the practicality of using this slot to low-profile, short-length cards, which significantly narrows the pool of compatible GPUs and accelerators.

Power delivery inside the chassis is handled by an internal 350 W PSU, which is uncommon for systems in this size class. During teardown and testing, it became clear that Minisforum opted for an internal unit to support higher transient loads and to provide direct power connectors for PCIe devices. While an external PSU would have simplified thermals and internal space management, the internal design enables a cleaner external setup and removes a common bottleneck seen in expandable mini PCs. The tradeoff is increased internal heat density, which places more responsibility on the cooling system to manage both CPU and power delivery components simultaneously.

Overall, the internal hardware configuration of the MS-02 Ultra reflects a deliberate shift away from simplicity and toward flexibility and scalability. Each major subsystem, CPU, memory, PCIe, and power delivery, is implemented in a way that assumes the user will actively engage with BIOS settings, lane allocation, and hardware planning.
![]() |
![]() |
![]() |
![]() |
This makes the system less forgiving for casual users but far more capable for those who intend to push it beyond default configurations. Rather than hiding complexity, the MS-02 Ultra exposes it, which is both its defining strength and a potential barrier depending on the user’s expectations.
![]() |
![]() |
Minisforum MS-02 Ultra Review – Ports and Connections
The MS-02 Ultra offers a port layout that reflects its hybrid workstation and infrastructure-focused design rather than a consumer desktop orientation. On the front panel, Minisforum has placed 2 USB4 v2 Type-C ports operating at up to 80 Gbps, alongside a single USB 10 Gbps Type-A port, a 3.5 mm audio jack, and the power button. In practical use, the front USB4 v2 ports proved capable of sustained high-throughput operation, including external NVMe enclosures where transfer speeds in the 6 to 7 GB/s range were observed. This makes the front panel suitable not just for peripherals, but for temporary high-speed storage, capture devices, or docking solutions without needing to access the rear of the system.

The rear I/O panel expands connectivity significantly and is where the system’s infrastructure focus becomes clearer. It includes 1 USB4 Type-C port at 40 Gbps, 3 USB-A ports at 10 Gbps, and a full-size HDMI 2.1 port supporting high-resolution and high-refresh output. The HDMI port provides a straightforward display option for setups that do not rely on DisplayPort over USB4, which is useful in environments where compatibility or cable length is a concern. Together, these ports support multi-display configurations without requiring a discrete GPU, though display bandwidth sharing across USB4 ports should still be considered when attaching multiple high-resolution monitors.

Networking is one of the defining characteristics of the MS-02 Ultra, particularly on the Ultra 9 285HX model. This version includes the previously mentioned 2 25GbE SFP+ ports delivered via the internal PCIe combo card, in addition to a 10GbE RJ45 port and a 2.5GbE RJ45 port. Each wired interface uses a separate controller, allowing simultaneous multi-tier networking without shared bandwidth bottlenecks.

In testing, the presence of multiple active network controllers contributed to higher idle power draw, but it also enables complex routing, storage, or virtualization scenarios that would normally require a much larger system. The 2.5GbE interface also supports Intel vPro, allowing remote management and BIOS-level access in supported environments.

Wireless connectivity is handled by an onboard WiFi 7 and Bluetooth 5.4 module, with external antenna connectors located at the rear. In close-range testing, WiFi 7 throughput exceeded 5 Gbps when paired with a compatible router, making it a viable option for high-speed wireless workflows when cabling is impractical.
![]() |
![]() |
![]() |
![]() |
While wireless connectivity is unlikely to replace the wired interfaces for sustained workloads, its inclusion rounds out the system’s connectivity and reinforces the idea that the MS-02 Ultra is designed to function in a wide range of deployment scenarios, from desk-based workstations to lab or rack-adjacent environments.

Minisforum MS-02 Ultra Review – Speed, Noise, Heat and Power Tests
In day-to-day operation, the MS-02 Ultra behaves closer to a compact desktop workstation than a typical mini PC, particularly when configured with the Core Ultra 9 285HX. General responsiveness under Windows 11 Pro was consistently strong, even with multiple background tasks running, and the system showed no signs of instability during extended uptime.
![]() |
![]() |
![]() |
![]() |
Light workloads such as desktop productivity, media playback, and development tools rarely pushed power draw beyond moderate levels, although the presence of the 25GbE combo card does raise baseline consumption compared to smaller Minisforum systems.
![]() |
![]() |
![]() |
![]() |
CPU-focused testing highlighted the platform’s ability to sustain high loads, but also underscored how aggressively the system can scale power. In Cinebench, single-core workloads typically drew around 65 to 70 W, while full multi-core runs pushed total system power beyond 200 W at peak. These figures are unusually high for a system of this size, but they align with what would be expected from a high-core-count HX processor running with elevated power limits. Despite this, the cooling system maintained control, with external chassis temperatures remaining within reasonable limits even during prolonged stress periods.
![]() |
![]() |
![]() |
![]() |
Integrated graphics performance was evaluated using a mix of synthetic benchmarks and real-world gaming tests. Cinebench GPU and PCMark scores placed the system solidly ahead of most integrated-graphics mini PCs, but well below even mid-range discrete GPUs. In practice, games such as Sons of the Forest and Street Fighter 6 were playable at 60 FPS using medium settings, confirming that casual and light gaming is viable without additional hardware.


However, more demanding benchmarks like Steel Nomad and Solar Bay Extreme demonstrated clear limitations, reinforcing that users seeking higher graphical fidelity or advanced rendering will need a discrete GPU or external GPU solution.

![]() |
![]() |
![]() |
![]() |
Where the MS-02 Ultra differentiates itself is in scalability rather than raw out-of-the-box performance. USB4 ports supported external GPUs and high-speed storage without issue, and internal PCIe expansion allowed for measurable gains when discrete graphics were introduced. Storage benchmarks showed expected scaling across PCIe generations, with PCIe 5.0 NVMe drives exceeding 12 GB/s, PCIe 4.0 drives reaching around 6 GB/s, and PCIe 3.0 drives performing in line with their specifications. Overall, performance testing confirmed that the system’s architecture prioritizes flexibility and sustained throughput over specialization in any single workload.
![]() |
![]() |
![]() |
![]() |
Disclaimer on 25GbE and NAS Testing
This review does not include full performance validation of the dual 25GbE SFP+ interfaces or in-depth NAS and virtualization benchmarking. At the time of testing, a complete 25GbE network environment was not yet in place, which prevented meaningful throughput, latency, and sustained load testing of those ports. As a result, the networking discussion in this article is limited to hardware behavior, configuration, and early observations rather than verified performance metrics. A dedicated follow-up video and article are planned that will focus specifically on deploying the MS-02 Ultra as a NAS and Proxmox host, including detailed 25GbE testing, storage performance under RAID and VM workloads, and long-term stability analysis.

Minisforum MS-02 Ultra Review – Conclusion & Verdict
After extended testing, the Minisforum MS-02 Ultra stands out as one of the most ambitious small-form-factor systems Minisforum has produced to date. It is not designed to be a simple plug-and-play mini PC, and it does not try to hide that fact. Almost every aspect of the system, from PCIe lane allocation to storage layout and cooling behavior, assumes the user will be willing to spend time understanding how the hardware fits together. In return, it offers a level of flexibility that is uncommon at this size, combining workstation-class CPU performance with expansion options that normally require a much larger chassis. The result is a system that feels closer to a modular platform than a fixed appliance.
![]() |
![]() |
In practical use, the MS-02 Ultra proves capable across a wide range of workloads, but its real value lies in how well it scales beyond its default configuration. CPU performance is strong enough for sustained professional tasks, integrated graphics are sufficient for light gaming and creative work, and the internal and external expansion options open the door to far more demanding roles over time. At the same time, the pricing, particularly for ECC-equipped or fully populated configurations, places it firmly in enthusiast and professional territory. Users who want something quiet, simple, and inexpensive will likely be better served by smaller Minisforum systems. For those who are comfortable tinkering, planning future upgrades, and investing in a platform that can evolve alongside their needs, the MS-02 Ultra delivers a rare combination of compact size, connectivity, and long-term adaptability that few systems currently match.
![]() |
![]() |
| PROs of the Minisforum MS-02 Ultra | CONs of the Minisforum MS-02 Ultra |
|
|
|
Check Amazon in Your Region for the Minisforum MS-02 Ultra ($999-1499) |
Check AliExpress or the Minisforum MS-02 Ultra |
Check the Official Site for the Minisforum MS-02 Ultra |
🔒 Join Inner Circle
Get an alert every time something gets added to this specific article!
This description contains links to Amazon. These links will take you to some of the products mentioned in today's content. As an Amazon Associate, I earn from qualifying purchases. Visit the NASCompares Deal Finder to find the best place to buy this device in your region, based on Service, Support and Reputation - Just Search for your NAS Drive in the Box Below
Need Advice on Data Storage from an Expert?
Finally, for free advice about your setup, just leave a message in the comments below here at NASCompares.com and we will get back to you.
Need Help?
Where possible (and where appropriate) please provide as much information about your requirements, as then I can arrange the best answer and solution to your needs. Do not worry about your e-mail address being required, it will NOT be used in a mailing list and will NOT be used in any way other than to respond to your enquiry.
|
![]() |
The Best Bits (and Worst Bits) of NAS of 2025!
Minisforum MS-02 Ultra Review
Minisforum N5 NAS, 6 Months Later - Better, Worse, the Same?
Beelink ME Pro NAS Revealed
Best SOLID STORAGE NAS of 2025
Should You Worry About the NanoKVM Hidden Microphone?
Access content via Patreon or KO-FI





Discover more from NAS Compares
Subscribe to get the latest posts sent to your email.













































does it still have the Minisforum warranty? Or did it get better in the meantime?
REPLY ON YOUTUBE
I want to buy the 25 GbE AIC.
REPLY ON YOUTUBE
My wallet looked at this and went into hiding. This unit ticks off every box for me as THE homelab compute system. I wonder how sales will be impacted by DRAM pricing.
REPLY ON YOUTUBE
VERY impressive ! (Loved the review – a lot of food for thought and a design which PUSHES the owner to get the most out of it). Its got a bit of a Rubix’s cube feel to it.
REPLY ON YOUTUBE
This, less expensive, and with room for 3 or 4 hdd, and i don’t need anything else.
REPLY ON YOUTUBE